Our Objectives
- Get the right wing out! This means stopping the Tories or Reform winning elections by working to mobilise a progressive majority.
- Help voters influence their elected representatives.
Rather than let the think tanks & press barons lead the agenda. - Support a diversity of voices at all levels of government.
- Promote a better voting system so:
Politicians are accountable.
All votes count equally.
Tactical voting is made unnecessary. - Stop having to make this site every election!
Our Methodology
1 - We analyse data on the outcome of previous elections in each area.
2 - Using this data, we automatically judge every area with an election:
Could the Tories or Reform realistically win this seat?
UK politics has become much more volatile and splintered in the last few years, so scenarios which previously seemed impossible or very unlikely are now often within the realms of possibility.
Previously, if the right wing parties hadn't won any seats in the area in the past 4 years, and the right wing candidates were significantly behind the winning progressive party candidate in recent elections, then we would assume they cannot realistically win any seats in this area. However, in general we no longer make assumptions that seats are safe from the Tories or Reform. So we make more tactical voting recommendations as a result.
Are there clear lead progressive candidates to recommend in this seat?
We order candidates by their or their party’s performance in recent elections in the area, and look for the progressive option with the best chance of beating the Tories or Reform.
We only recommend candidates from progressive parties - we currently define this as Labour, Liberal Democrats, Greens, SNP & Plaid Cymru. We will also recommend independent candidates when they are the best way to make sure the Tories and Reform lose and we have established that they are not right-wing themselves.
We recommend voting for the progressive candidate/party that has the best chance of stopping the Tories or Reform, as long as they are standing in the election. If not, we recommend the best placed progressive party or candidate which is standing. We aim to make a recommendation for all seats which are up for election which might fall to the Tories or Reform.
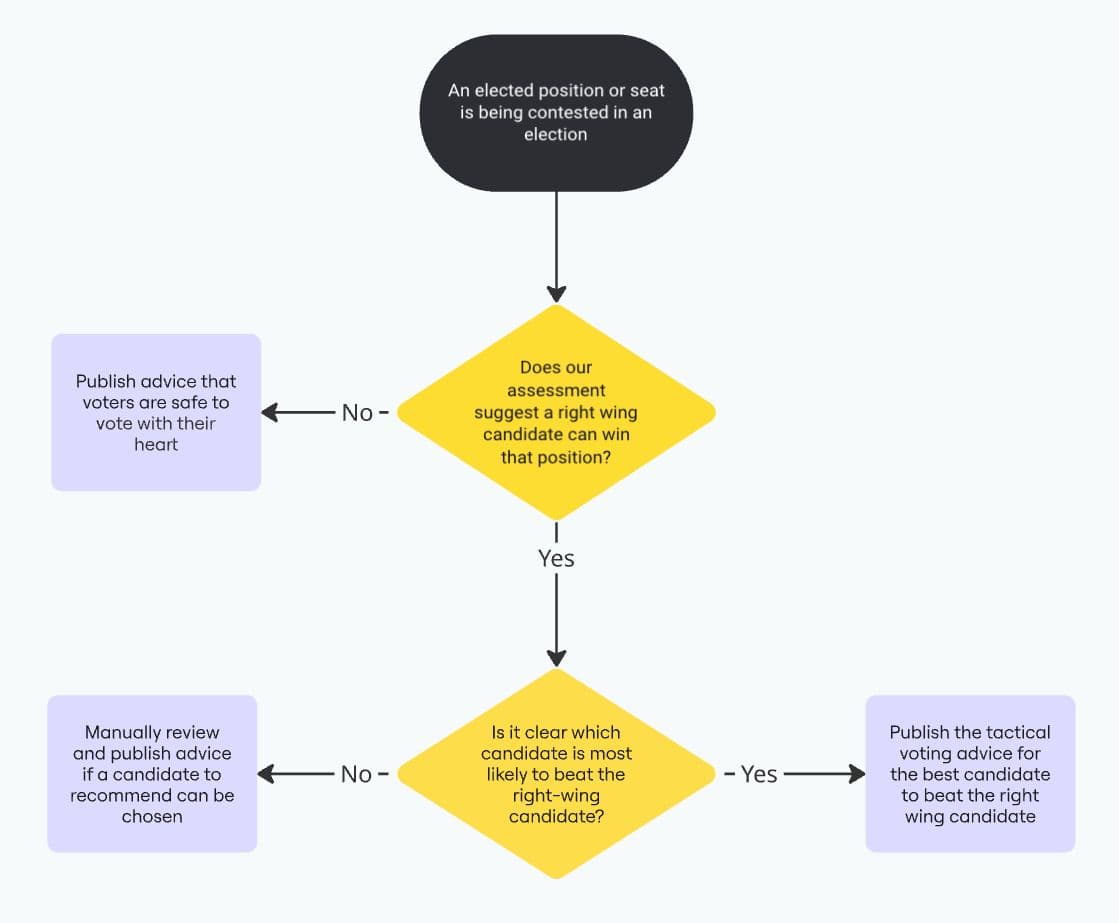
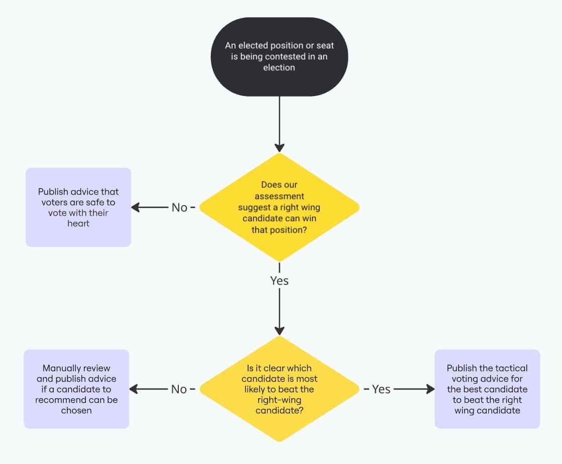
3 - Having automatically judged every seat, we then publish advice using the following flow chart:

4 - In seats where automatic advice cannot be given, or where we have additional data which contradicts the past electoral history (for example district council elections since 2021 or we have specific local intelligence such as which parties are making a big effort to win a seat and which are not), we may manually override the advice:
- We always make it clear on the website and in our published data when we have made a manual override.
- We always cite the reasons for manually overriding advice.
- When making a decision about whether to manually override, and the advice to give, we will also look at various other data, including but not limited to:
- Other recent election results in the surrounding area
- Historical voting patterns in the area in question, for example which progressive party made most advances in the 2024 general election
Methodology FAQ
Why aren't you always using polling?
Polling data generally isn't available division by division for council elections. Where credible polls are published for larger areas (e.g. the mayoral elections) we will factor those in.
For questions not related to our methodology, please see our main FAQ page.